Publication
Full text (pdf) of these publications can be found on Google Scholar.
* Corresponding author; † Equal contribution; # Undergraduate student
Peer-reviewed Journal
- Z. Wang*, I. P. Andika, and H. Chung*. Regulation of insect cuticular hydrocarbon biosynthesis. Current Opinion in Insect Science, 2024, 101287; DOI: 10.1016/j.cois.2024.101287
- Cuticular hydrocarbons (CHCs) play pleiotropic roles in insect survival and reproduction.
- Various essential hormones regulate CHC biosynthesis.
- The circadian clock synchronizes the production of CHCs.
- Sex-specific CHC production is generated by a combination of transcription factors.

- Z. Wang†, J. Pu†, H. Cong, C. Richards#, E. Giannetti#, Z. Lin, and H. Chung. Evolution of a fatty acyl CoA elongase underlies desiccation resistance in a desert Drosophila species. Science Advances. 2023, 9:eadg0328; DOI:10.1126/sciadv.adg0328.
- In this manuscript, we elucidated the genetic mechanisms underlying high levels of desiccation resistance in a desert species, D. mojavensis.
- We identified a fatty acyl CoA elongase gene in D. melanogaster, Dmel/mElo, which is responsible for the elongation of methyl-branched cuticular hydrocarbons (mbCHCs).
- We showed that the ability to synthesize longer mbCHCs is due to evolutionary changes in the protein-coding region of mElo.
- mElo knockout in D. mojavensis led to the loss of longer mbCHCs and reduction of desiccation resistance at an ecologically relevant temperature.
- mElo is a Drosophila-specific gene, suggesting that while the physiological mechanisms underlying desert adaptation may be similar between species, the genes involved in these mechanisms may be species or lineage specific.

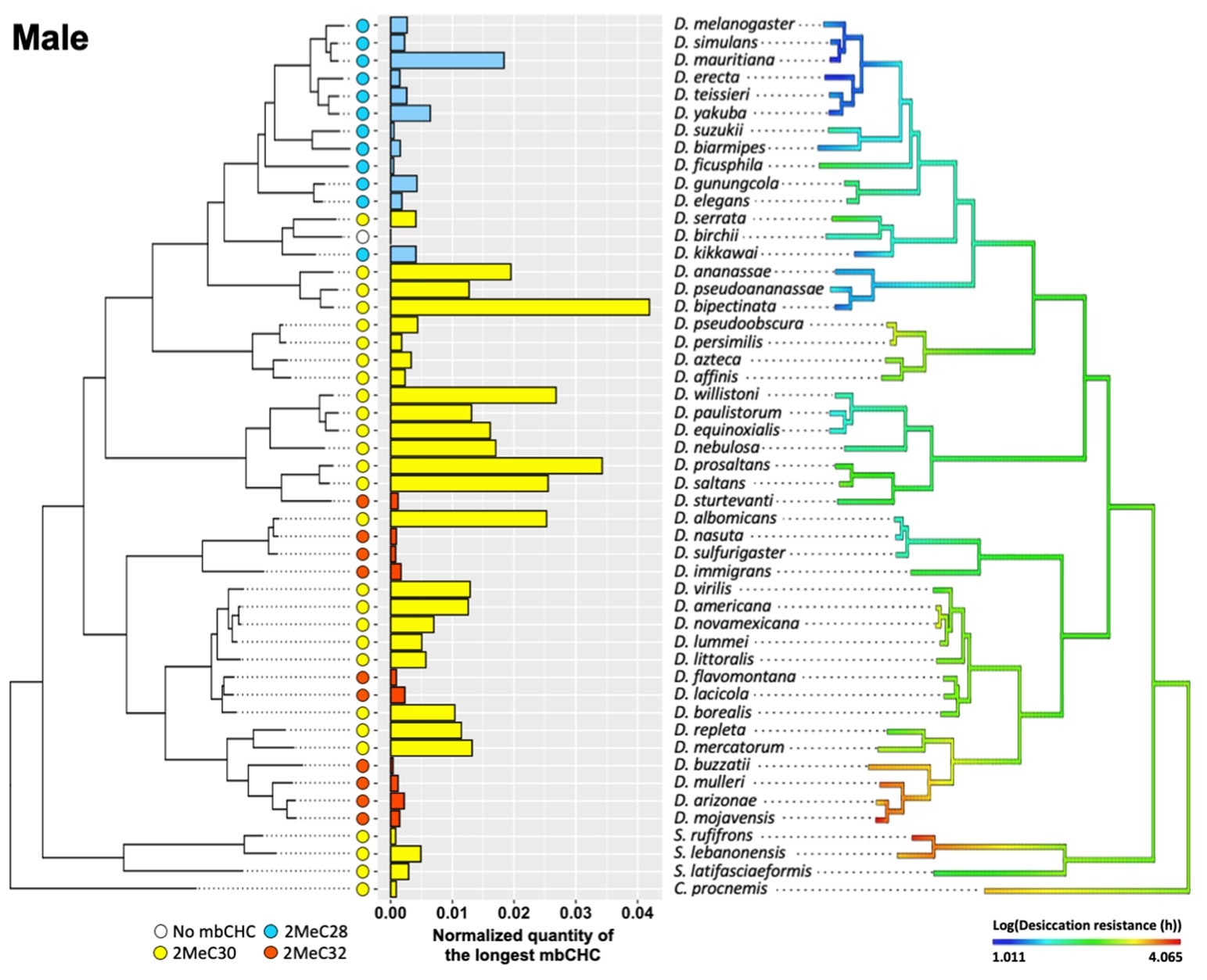
- Z. Wang*, J. Receveur, J. Pu, H. Cong, C. Richards#, M. Liang, and H. Chung*. Desiccation resistance differences in Drosophila species can be largely explained by variations in cuticular hydrocarbons. eLife. 2022, 11:e80859; DOI:10.7554/eLife.80859. [* Co-corresponding author].
- In this study, we investigated how the evolution of cuticular hydrocarbons determines variation in desiccation resistance in Drosophila species.
- Using Drosophila species from diverse habitats, we showed that variations in the composition of cuticular hydrocarbons (CHCs), a hydrophobic layer found on insects to prevent evaporative water loss, can largely explain desiccation resistance differences.
- The evolution of longer methyl-branched CHCs (mbCHCs), underlies the evolution of higher desiccation resistance in this genus.
- As mbCHCs are ubiquitously present in most insects, we suggest that evolutionary changes in mbCHCs may be a general determinant of desiccation resistance across insect species.

- T. Hori#, and Z. Wang*. Specialization of an insect virus to its host is contingent upon polygenic traits. In press in Evolution, 2022.
- Z. Yang†, Z. Wang†, J. Ni, A. Da, D. Xie, H. Chung, and Y. Luo. Seasonality but not photoperiodism affects pesticide toxicity to the two-spotted spider mite, Tetranychus urticae Koch (Acari: Tetranychidae). International Journal of Tropical Insect Science, 2022.
- J. Pu†, Z. Wang†, H. Cong, J. Chin, J. Justen, C. Finet, J. Yew, and H. Chung. Repression precedes independent evolutionary gains of a highly specific gene expression pattern. Cell Reports, 2021, 37(4); Doi: 10.1016/j.celrep.2021.109896.
- B. Savage, Z. Wang, H. Chung, S. Masten, and M. Grieshop. An ozonolysis-based method and applications for the non-lethal modification of insect cuticular hydrocarbons. Journal of Chemical Ecology, 2021, 47(7): 628-641. Doi: 10.1007/s10886-021-01285-8.
- Z. Wang*, and H. Cong. Antagonistic pleiotropy can promote adaptation to patchy environments. Evolution, 2020. Doi:10.1111/evo.14133.
- H. Cong, and Z. Wang. Socio‐sexual environments can drive the evolution of plasticity in mating behavior. Evolution, 2020. Doi:10.1111/evo.14134.
- A. Lamb, Z. Wang, P. Simmer, H. Chung, and P. Wittkopp. ebony affects pigmentation divergence and cuticular hydrocarbons in Drosophila americana and D. novamexicana. Frontiers in Ecology and Evolution, 2020, 8(184); DOI: 10.3389/fevo.2020.00184.
- J. Pu, Z. Wang, and H. Chung. Climate change and the genetics of insecticide resistance. Pest Management Science, 2020, 76: 846-852; DOI: 10.1002/ps.5700.
- Z. Wang, Y. Chen, and R. Diaz. Thermal tolerance and prediction of northern distribution of the crapemyrtle bark scale (Hemiptera: Eriococcidae). Environmental Entomology, 2019, 48(3): 641-648; DOI: 10.1093/ee/nvz019.
- In this study, we investigated the thermal tolerance of an invasive insect pest in the US, the crapemyrtle bark scale (CMBS). We found this pest can tolerate high temperatures in the summer while having limited tolerance to the cold.
- Based on its cold tolerance, we designed a computational pipeline to predict how far north this invasive species can spread in the US. [See our prediction in the figure below.]
- The cold hardiness of crapemyrtle [the red line], the main host plant of CMBS, is the same as the predicted northern distribution of CMBS [the black line]. We suggest this pest can spread to all areas in the US where crapemyrtles were planted.

- Z. Wang, Y. Chen, R. Diaz, and R. A. Laine. Physiology of crapemyrtle bark scale, Acanthococcus lagerstroemiae (Kuwana), associated with seasonally altered cold tolerance. Journal of Insect Physiology, 2019, 112: 1-8; DOI: 10.1016/j.jinsphys.2018.11.003.
- In this paper, we investigated how the physiology of CMBS changes over the season and contributes to its seasonally altered cold tolerance.
- This is the first study of cold tolerance mechanisms in the superfamily Coccoidea.
- Reduced body water content and increased energy reserve were found in winter CMBS.
- Short-chain fatty acids accumulated in triacylglycerol in winter CMBS.
- D-Mannitol is the major cryoprotectant.

- Z. Wang, Y. Chen, and R. Diaz. Temperature-dependent development and host range of crapemyrtle bark scale, Acanthococcus lagerstroemiae (Kuwana) (Hemiptera: Eriococcidae). Florida Entomologist. 2019, 120(1): 181-186; DOI: 10.1653/024.102.0129.
- In this study, we showed that CMBS cannot only attack crapemyrtles, but also other plants in the US including American beautyberry, pomegranate, henna, sinicuichi, and winged loosestrife (from left to right in the picture below).
- M. Luo, Z. Wang, B. Yang, L. Zheng, Z. Yao, U. S. Ahmet, H. Chung, and H. Wei. Effects of winter cover crops on rice pests, natural enemies, and grain yield in a rice rotation system. Journal of Insect Science, 2019, 19(3):25; DOI: 10.1093/jisesa/iez062.
- M. Luo, X. Zhou, Z. Wang, J. Chen, H. Chung, and Y. Wei. Identification and gene expression analysis of the pheromone biosynthesis activating neuropeptide receptor (PBANR) from the Asian corn borer, Ostrinia furnacalis (Lepidoptera: Pyralidae). Journal of Insect Science, 2019, 19(2): 25; DOI: 10.1093/jisesa/iez033.
- H. Yu, Z. Wang, H. Qin, D. Wang, and J. Shi. Effects of lures to trap Anoplophora glabripennis (Motschulsky) (Coleoptera: Cerambycidae) in the coastal protection forest in Zhejiang, China. Journal of Environmental Entomology (Chinese eds.), 2017, 39(3); DOI: 10.3969/j.issn.1674-0858.2017.03.26.
- Z. Wang, Y. Chen, M. Gu, E. Vafaie, M. Merchant, and R. Diaz. 2016. The crapemyrtle bark scale: a new threat for crapemyrtles, a popular landscape plant in the US. Insects, 2016, 7(78); DOI: 10.3390/insects7040078.
- We reviewed all the literature on CMBS until 2016.
- We also proposed potential research questions for integrated pest management of CMBS


- Z. Wang†, L. Moshman†, E. C Kraus†, B. E Wilson†, N. Acharya†, and R. Diaz†. A review of the tawny crazy ant, Nylanderia fulva, an emergent ant invader in the southern United States: is biological control a feasible management option? Insects, 2016, 7(77); DOI: 10.3390/insects7040077.
Extension Publications
- Z. Wang, Y. Chen, and R. Diaz. The Cactus Lady Beetle: A Voracious Predator of Scale Insects. BUG BIZ. November 15, 2015. [Link]
- Z. Wang, Y. Chen, G. Knox, and R. Diaz. Crape Myrtle Bark Scale. BUG BIZ. August 15, 2015. [Link]
Media
- Z. Wang. Advocacy in brief (Six words to advocate for Science). April 7, 2017. Science, 356 (6333): 24-25. Doi: 10.1126/science.aan3716.
- “It is what it is. Period!”